Streamlining Payment
Solution & Saving Resources
Client
Internal Project for Champion Tech
Sector
Fintech, Payment Solutions
My Role
Lead Product Manager
Project Time
4 Months
At Champion Tech, the primary goal was to develop a robust, scalable payment solution capable of processing a high volume of transactions efficiently. The initiative aimed to create a system that could integrate seamlessly with multiple payment gateways, ensuring high transaction success rates and reducing overall operational costs. The project was driven by the need to improve transaction processing efficiency, enhance user experience, and align with the company's strategic objectives of cost reduction and operational excellence.
Timeline
- Phase 1: Initial Research and Planning
- Phase 2: Design and Development
- Phase 3: Discovery and Decision-Making
Phase 1: Initial Research and Planning
Research
Market Research and Best Practices
- Conducted comprehensive market research to identify current trends and best practices in payment solutions.
- Analyzed competitive products and pinpointed key features that would differentiate our solution.
Focus Group
High-Level Requirements Definition
- Collaborated with stakeholders to define high-level project requirements, ensuring alignment with business goals.
- Prioritized features based on user needs and market demand.
Writing OKR
System Analysis and Requirements Gathering
- Conducted a thorough analysis of the existing system to identify integration points and technical requirements.
- Engaged with cross-functional teams to gather detailed project requirements, ensuring a holistic understanding of the project scope.


OKRs
Objective 1: Establish Core Product Functionality
Key Results:
- Define and implement permissions for Admin, Broker, Dealer, and Dealer Admin, ensuring clarity and access control for different user types.
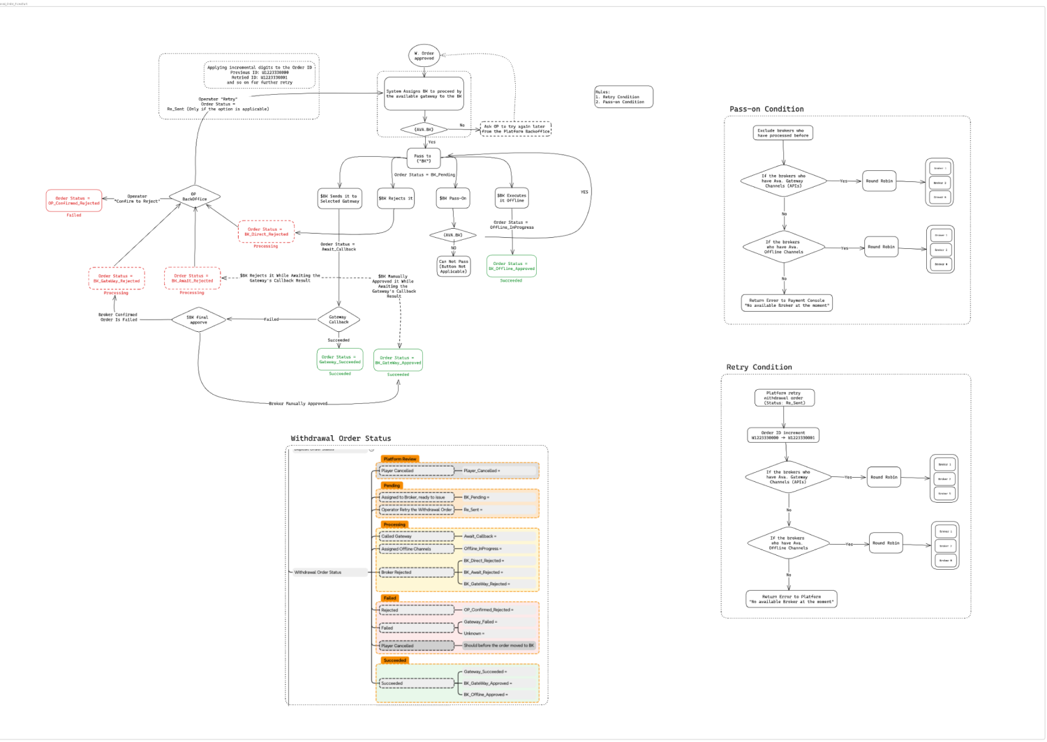
- Develop complete payment flows for Deposit and Withdrawal, including necessary manual functionality and 2FA implementation for offline payment.
- Determine calculation for transaction fees for each channel and gateway, considering the target market, with a finalized fee structure documented and ready for implementation.
- Build and deploy a fully functional Dashboard providing essential insights and controls for users.
- Create reports and transaction histories accessible to users.
Objective 2: Enhance User Experience
Key Results:
- Add an approval step for any edits made by users, ensuring data integrity and preventing undesirable changes.
- Conduct a thorough review of verification and approval note text, identifying and implementing improvements to enhance clarity and user understanding.
- Implement an alert mechanism to notify users of significant events such as successful transactions, account changes, and security alerts and …?
Objective 3: Expand Platform Payment Options
Key Results:
- Define and implement support for payment types, including Crypto and FIAT.
- Incorporate “n” most utilized payment gateways from previous product data to optimize user selection and transaction versatility.
Phase 2: Design and Development
User Flows and Wireframes
- Designed user flows to illustrate the end-to-end user journey, ensuring a seamless experience.
- Created wireframes to visualize the layout and functionality of the payment solution.
Prototyping and Feedback
- Developed interactive prototypes to facilitate user testing and gather feedback.
- Conducted usability tests to refine the design based on user insights.
Addressing Unknowns
- Identified several unknowns during the requirements gathering phase that needed clarification.
- Utilized internal communication channels to seek answers and ensure all aspects of the project were thoroughly understood.





Phase 3: Discovery and Decision-Making
Investigation of Existing Solutions
- During the investigation, discovered that a similar payment application existed within the company.
- Analyzed the existing app’s functionality and compared it with the proposed solution.
Decision to Cancel the Project
- Realized that the existing solution met most of the proposed requirements and could be enhanced with minor updates.
- Presented findings to stakeholders, highlighting the cost savings and efficiency gains by leveraging the existing app.
Cost Savings and Resource Allocation
- By canceling the redundant project, significant financial resources were saved.
- Reallocated the efforts of 4 developers, a product manager, and a product designer to other critical projects.
- Maximized the company’s investment in innovation by focusing on initiatives with higher strategic value.
- Ensured additional improvements and innovations could be pursued without incurring unnecessary costs.
Learnings
#1
Impact and Lessons Learned
- The decision to halt the project underscored the importance of thorough research and due diligence in project planning.
- Highlighted the need for regular audits of existing solutions to prevent duplication of effort.
#2
Future Recommendations
- Implement a centralized knowledge base to document all ongoing and completed projects.
- Foster a culture of open communication to ensure all departments are aware of existing solutions.